2022年冷藏集装箱运价将加速上涨
根据德鲁里公司最近发布的冷藏集装箱运价预测,冷藏集装箱运价预计将在2022年之前加速上涨,超过此前的估计,也超过了对干货集装箱运价的预期,因为冷藏运输已经恢复过来了,而在供应紧张和供应链持续中断的情况下,舱位仍然非常紧张。
德鲁里最新发布的全球集装箱运价指数(WCI)显示,截至今年第三季度,该综合指数上涨了48%,预计到今年第四季度末,涨幅将高达55%(见图表)。

从专业冷藏船的即期租船价格上就能看出这一涨势,小型船只的租金超过了每30天每立方英尺(cft)100美分的价格,出现了历史上最好的 "淡季"。
香蕉、洋葱、柑橘或冷冻蔬菜等低价值货物的托运人,在享受了多年相对较低的运价后,现在面临着更高的运输成本,这刺激了他们开拓了更远地区的市场,以确保将这些较高的成本能够转嫁给零售商和最终消费者。
目前,南半球的货主们正在为其季节性的新鲜产品出口进行最后的谈判,香蕉跨国公司和零售商也在为其运往世界各地的货物进行谈判,目标都是管控不断上升的成本,同时保持业务的长期可行性。
此前预计,持续的供应链中断最终将在2022年年中左右缓和,但德鲁里现在认为,这种情况将持续到明年,系统的压力直到2023年才会缓解,这再次支持了冷藏货更高的运价水平。
预计2021年海运的冷藏运输量将增长3.2%,达到1.36亿吨,略低于此前的估计。
2021年所有商品都呈现增长,除了香蕉。由于中国猪肉价格下降,亚洲肉类贸易正在放缓,而由于菲律宾农作物持续病害和香蕉价格普遍较低,预计2021年的香蕉贸易将下降5%。
冷藏集装箱被干货抢走,设备可用性低
随着干货行业的发展,冷藏货物的运价也随之上涨,因为运营方重新调整了冷藏货物的风险和收入预期,来应对系统成本和运营方面的挑战,比如延长了转运港停留时间和集装箱设备使用周期。
预计2021年冷藏集装箱产量将达到17万FEU的历史最高水平。
但是,产量的提高并不一定意味着设备可用性的提高,因为有一部分运输公司看中了运价更高的干货集装箱市场,把冷藏集装箱部署到干货上,这延长了冷藏设备的使用周期,并进一步限制了设备的可用性。
与此同时,专业的冷藏船也已经被充分利用了,小型和大型船舶都供不应求。随着南半球旺季的到来,运营商正忙于部署船队,以确保满足对客户的承诺。越来越多的货主们开始转向使用专业冷藏船,为他们的保质期较短的易腐产品寻求更安稳的保障。
德鲁里预计,紧张的市场状况将持续到2022年,专业冷藏船的运价将保持坚挺。
继宁波港之后,广州港跟进上调装卸费

继宁波港上调外贸集装箱装卸费后(价格上调10%!1月1日起执行!已有港口跟进?),2021年12月8日,广州港股份有限公司在其官网发布公示,按照交通运输部会同国家发展改革委颁发的《港口收费计费办法》(交水规〔2019〕2号),就广州港股份有限公司集装箱收费内容、项目、标准进行公示,自2022年1月1日起执行。
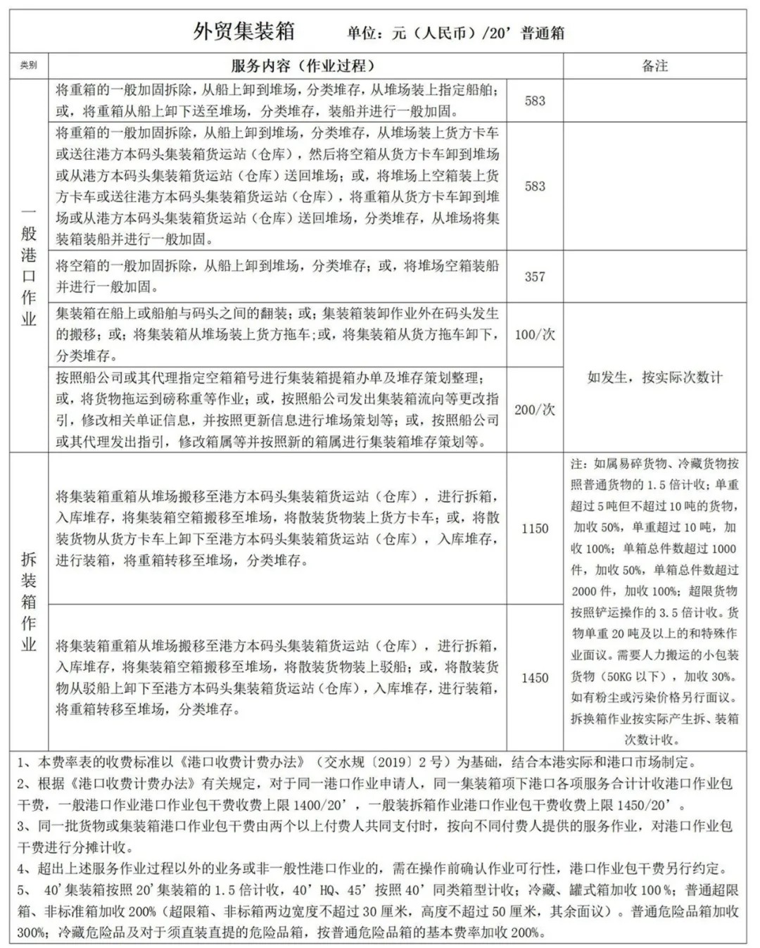
对比2021年广州港集装箱收费标准可以发现,在外贸集装箱板块,服务内容收费上涨情况如下:

广州港继宁波港之后,宣布上调港口装卸费,理据充分,具体来看原因有三:
一是目前国内港口服务好但收费低
近年来,为降低物流成本、优化口岸营商环境,交通运输部会同发改委多次修订港口收费计费办法,降低政府定价的收费标准,引导督促港口企业降低自主定价收费标准。2017年,发改委会同交通运输部,对包括上海港、天津港等港口进行了反垄断调查,上海港、天津港、宁波舟山港、青岛港、广州港等主要港口对有关问题进行了全面规范,大幅调降了外贸集装箱装卸作业费水平。
中国港口由此越发成为“质优价低”的代名词:一方面,中国港口在操作效率上遥遥领先同侪,以广州南沙港与洛杉矶港对比为例:广州南沙港的泊位操作效率是每小时106自然箱,而洛杉矶只有76自然箱,南沙效率比洛杉矶高出39%;另一方面,对于本次涨价的对象船公司来说,中国港口的装卸作业费长期处于较低价位。
在2019年世界港口大会上,马士基集团副总裁施敏夫表示,如果以班轮公司在码头的费用作为衡量使用港口成本指标的话,2018年码头装卸费指数中国为100,泰国为130,荷兰为180,日本为230,巴西为250,美国为350,中国港口费用远远低于国际标准。

二是港口运营成本飙升
众所周知,港口本就投资大、建设周期长、配套设施设备多、运营维护成本高。近年来的船舶大型化浪潮又迫使港口不断升级、改造、建设,运营成本大幅增加,还对加强港口集疏运体系网络建设及配套仓库等相关建设提出了更高的要求和标准。从广州港对外披露的各种投资动作可知,最近几年广州港的运营成本不断上升。
疫情更是让本就靠着装卸费过活的大部分中国港口雪上加霜,自今年5月份盐田港突发疫情以来,各大港口纷纷对口岸作业人员实施全流程闭环管理,遵守严格的防疫规定和专班制度,防疫成本骤然升高,多数港口防疫成本增加数亿元。低价收费与高额成本夹击,长此以往,不利于中国港口的良性发展。
三是此次涨费不会增加海运物流成本
从整个海运链条来看,港口装卸费用仅占海运费的九牛一毛。根据德路里统计,货物离岸价格(FOB)是成本中最大的一部分,约占98.8%,而剩下的1.2%中,码头装卸费用仅占商品价格的0.06%。港口会和船公司签订一年期或多年期的稳定费率,船公司则向客户收取根据市场适时调整变动的海运费。

今年疫情以来,海运费用大幅上涨,港口与船公司签订的长协价格在整体成本中更是微乎其微,港口收费调整不会影响到海运物流成本。船公司作为海运费飙升的最大受益者,航运业这一波周期性红利也外溢到货代、租船、租箱、造箱等相关市场,整个链条的相关方,除了港口都赚得盆满钵满。
为保障航运业链条内最重要环节的通畅,保持港口行业良性运营,港口进行恢复性的提高收费是必然。在疫情引发的供应链危机中,亚洲港口的效率更是明显高于欧美港口,极大提升了船公司船舶、集装箱周转效率,为船公司节省成本。为了享受中国港口的持续优质服务,船公司让渡些微利益当属情理之中。
专业人士认为,广州港虽然不是第一个上调装卸费的中国港口,也不该是最后一个。
宁波港、广州港的装卸费率上调只能说是恢复性调整,调整后仍远低于2018年降价前的费率标准,且对比国外其他港口,中国港口仍收费较低。而广州港作为沿海最大的内贸主枢纽港,内贸集装箱装卸作业港口作业包干费保持基本稳定,水水中转模式费率仅作小幅调整,意在鼓励客户更多利用珠三角水网进行更加经济、节能、环保的低碳运输,也证明了广州港与其他港口本次上调装卸费,更多的还是为了保证港口良性运营,推动行业低碳化,并支撑国内国外供应链的平稳运行。
来源:整理于海运网、信德海事
小贴士:
汉连物流拥有稳定而优质的全球海外代理资源,与多家国际航空公司、船公司有着良好的运价及舱位资源,不仅可以为进出口企业订舱排载,同时也可以为企业解决本地清关及拖车接送货,一站式为您解决各种物流问题。
业务咨询热线:0592-5608333-118(Amoly 陈经理)/19859176643(微信同号)
汉连物流官方网站,给您更多的物流咨询平台及行业知识、行业动向、政策解读。


