当地时间1月30日晚,世界卫生组织宣布,将新型冠状病毒疫情列为国际关注的突发公共卫生事件(Public Health Emergency of International Concern,PHEIC)。世界卫生组织虽强调不建议实施旅行和贸易限制,并再次高度肯定中方的防控举措,但是对于外贸人、货代人来说,此次疫情无疑是一次巨大考验。
一、面对PHEIC,出口企业怎么办?
1月30日晚,世界卫生组织(WHO)宣布将新型冠状病毒疫情定义为国际关注的突发公共卫生事件(PHEIC)。虽然此次决定的重点在于保护一些医疗系统比较脆弱的国家,但是对于国内出口企业来说,无疑是对于风险管理的一次巨大考验。针对疫情对出口企业的影响和可能带来的风险,我们做出以下四点提示:
1、排查在手订单,关注履约风险
建议全面梳理和评估在手订单,对于受到延期复工影响的可能延迟交付的订单,及时与买家沟通,说明相关情况,争取通过书面形式(邮件、补充协议、重签合同等)与买家延长交货期。对于受疫情影响确定无法履约的订单,建议及时与买家协商一致解除合同,必要时取得中国贸促会出具的不可抗力事实性证明,降低后期被买家反索赔风险。
2、提前安排运输,关注物流风险
目前部分地区受疫情影响交通暂时受阻,因此应注意避免因物流原因导致的迟出运。特别是贸易中采用L/C支付方式下,应密切关注最迟装船日期,必要时与买家协商修改最迟装船日,预留好充足的装船期,避免交单时产生不符点。同时,建议出口企业应积极关注国内港口、机场等重要交货地点的运营情况,如果因疫情原因导致暂时封闭的,及时变更物流与仓储。
3、梳理上游客户,关注供应链风险
建议出口企业积极与国内供应商保持密切联系,评估供应商受疫情影响程度,确认复工时间、发货安排等最新情况。对于上游供应较为紧张的情况,必要时制定国内供应商的备选方案或适当增加库存,确保原材料供应安全。
4、敦促买方履约,关注收汇风险
如遇海外买家询问,建议出口企业积极与买家沟通,如实告知疫情现状及最新进展,打消买家疑虑。如遇海外买家因疫情原因提出拒收货物或者拖欠货款,出口企业应向买家明确指出此次WHO公布的临时建议并不包含可能限制出口的贸易措施,据理力争并妥善保存相关证据。

二、面对客户,关于疫情的表达
疫情发生期间,仍在工作的外贸人一定免不了与客户沟通。如何回复客户发来的问候?如何知会他们相关订单的进展?给大家分享以下中英文表达
01、通知假期延长
表达:
Affected by a novel coronavirus, our government announced all enterprises will remain closed till February 9.
或:
our government announced it will delay resumption of work to February 9.Your understanding and support will be highly appreciated.
02、如客户担忧疫情蔓延,表达信心
表达:
China is determined and capable of winning the battle against the coronavirus. We all take it seriously and follow the government's instructions to contain the spread of the virus. The atmosphere around remains optimistic to some extent. The epidemic will be eventually controlled and killed.
中国有决心、有能力战胜这次疫情,我们也都认真对待和配合,按照政府指示,控制病毒传播。在某种程度上,周边氛围保持乐观。这种流行疾病最终会得以控制和消灭的。
03、通知已下单客户货期可能会延迟:
表达:
Apparently the coronavirus issue will not be resolved in short period, we are afraid that the schedule of your order may be changed due to the delay of production. We'll keep you updated.
很显然,这次疫情短时间内不会得到解决。我们恐怕你订单的排期会因为生产的推迟而改变。会进一步告知进展。
如果已经确定延误:
We regret to inform you that the delivery will be delayed due to the novel coronavirus. We'll keep tracking the status and try our best to expedite. Sorry for the inconveniences caused and thanks for your patience.
我们很遗憾通知你货期因疫情会延迟。我们在跟进中,会及时告知进展,同时也在竭尽所能加快进度。对此造成的不便表示歉意,谢谢你的耐心。
也有急性子的客户不太理解我们,可以补充:
The delayed shipment is not just from us, but from the sub vendors, logistics, and all other related support systems.
表示延误,是整个市场都如此。
04、如客户2月初有来华计划,可委婉劝说迟些再来:
告知复工时间,再说:
To avoid any negative impact, I suggest that you may consider delaying your trip to China.
为了避免任何负面影响,我建议你要考虑下延迟来华行程。
05、如有客户受海外社媒谣传:
纠正后:
Fake news. Thanks for helping prevent the spread of these rumors if possible.
假消息!如果可以,也请帮忙阻止这类谣言的传播。
可以补充:
I believe, China's speed, scale and efficiency of response is rarely seen in the world.
我相信中国应对此次疫情的速度,规模和效率在世界上都是很少见的。
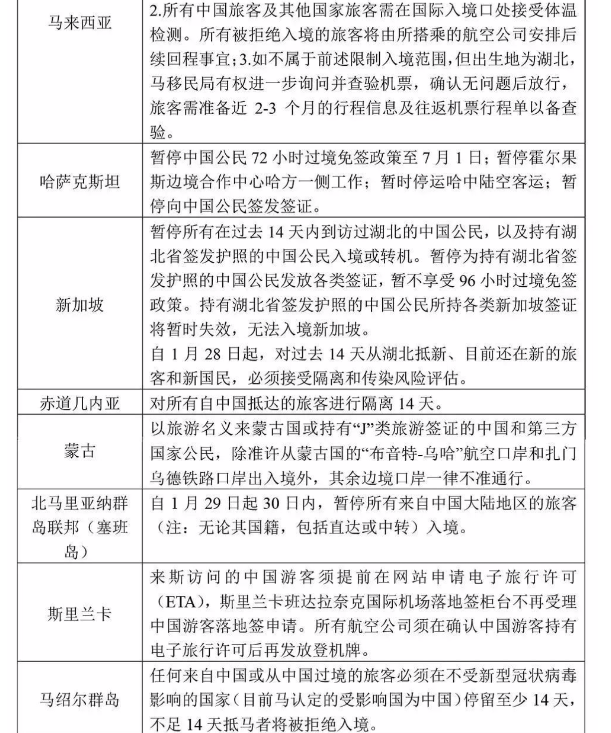
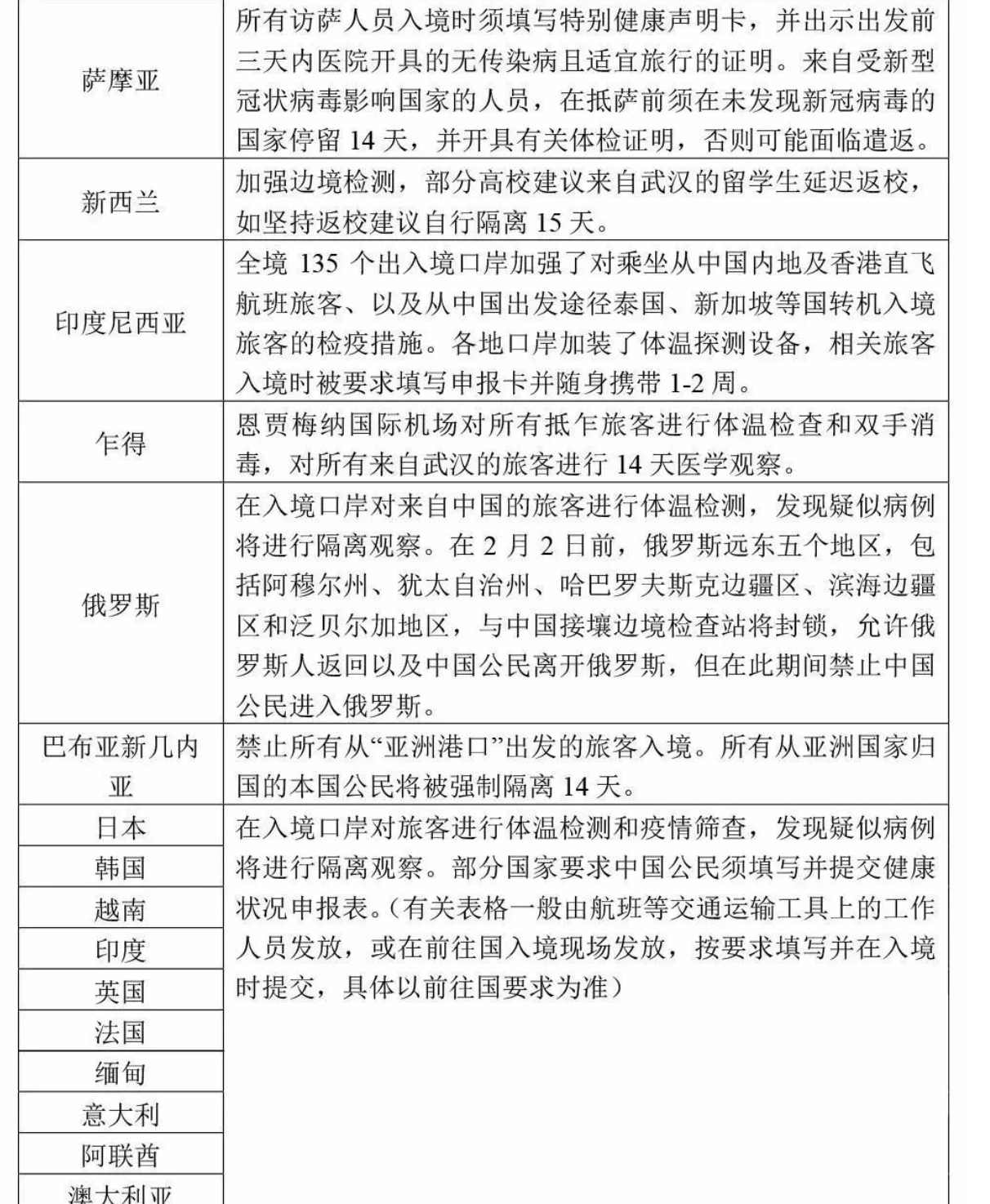
三、要出国的外贸人注意!
此外,国家移民管理局发布了近期有关国家就防控新型冠状病毒感染的肺炎疫情采取入境管制措施列表,近期有出国商务活动的外贸人要注意了!





小贴士
厦门汉跨境供应链服务平台,正是以跨境电商服务商的角色,成为跨境电商企业与政府海关之前的一座桥梁,更好的推动诸多利好政策的实现与执行。目前,我司为各类跨境电商企业提供跨境电商进口合法渠道咨询、物流方案策划,为更多类似优铼优购的跨境电商提供物流服务,降低海外优势商品进入中国市场的门槛,提供专业的平台系统对接服务、跨境物流清关服务。
跨境物流咨询热线:0592-5608333-118(陈经理)
EMAIL:[email protected]
更多跨境电商政策资讯、行业动态,干货分享,请关注“汉连跨境电商供应链服务商”



